欢迎访问!今天是
信息发布
通知公告
招聘展会
工作动态
人社资讯
政策法规
山西转型综改示范区招聘速览4月24日
发布日期:2024-04-26 14:16 浏览次数:4139 次 来源:
分享到:

10  



山西三晋药业有限公司  

 



图片

      山西三晋药业有限公司创建于1988年,前身为中国人民解放军部队企业,2002年根据国家有关政策改为股份制药品生产企业。

图片

公司地址:山西转型综改示范区潇河园区刘村琦锋小区西侧联系人:王女士 17835165199


11



山西威尔达安迪科技有限公司  

 



图片

       山西威尔达安迪科技有限公司成立于2019年5月,主要从事计算机软硬件的技术开发,技术推广、技术转让、技术查询、技术服务及销售;计算机信息系统设计、安装及技术咨询服务;电子产品是通讯设备的销售及技术咨询服务;货物进出口;计算机进出口;计算机系统服务;数据处理;承办经批准的文化艺术交流活动;会议服务;展览展示服务;广告业务;影院策划;模型设计;工艺美术品设计;电脑动画设计;销售计算机及辅助设备;基础软件服务;应用软件服务;网站建设;人工智能。

图片

公司地址:山西转型综改示范区唐槐园区寿康街11号科技创新孵化基地4号9层917B室联系人:李先生 15234264246


12



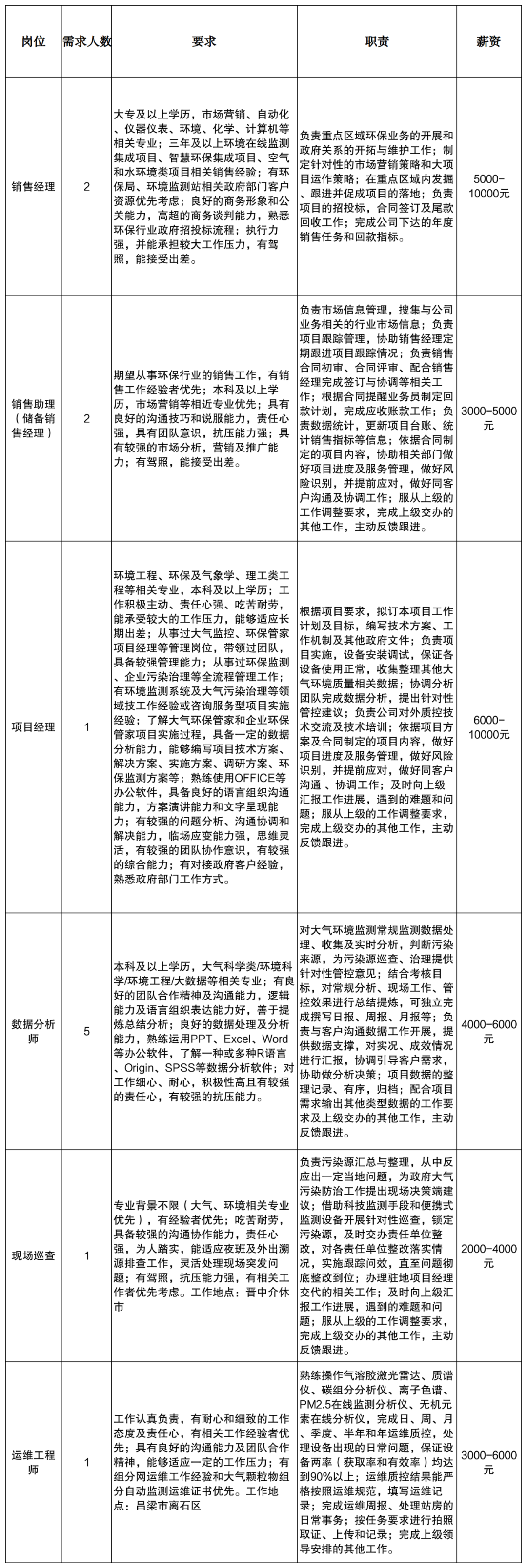
     中节能天融(山西)科技有限公司  



图片

       中节能天融(山西)科技有限公司,隶属于中国节能环保集团有限公司。中国节能是国务院国资委下属唯一一家以节能环保为主业的中央企业,是中国节能环保领域最大的科技型服务型产业集团。集团拥有集规划、设计、咨询、施工、装备制造、投资、运营于一体的全产业链服务模式。

 

图片

 公司地址:山西转型综改示范区学府园区南中环清控创新基地D座联系人:刘女士 13754825470邮箱:yjgnnll@163.com图片


13



     山西千汇药业有限公司  



图片

       山西千汇药业有限公司是集科研、制药、保健食品、营销于一体的民营企业。集团成立于2002年,总部设在山西太原。集团旗下有山西千汇药业有限公司、山西益中康药业有限公司、千海始德堂(鹤壁)制药有限公司、内蒙古世洋制药有限公司、山西姆益药业有限公司,山西千汇药业金银花种植基地等多家子公司。公司主要从事药品、保健品、食品、原料药的生产与销售,产品主要有滴丸剂、胶囊剂、片剂、颗粒剂、散剂、糖浆口服液等,产品畅销全国各地,销售渠道覆盖医院、流通、第三终端等领域。

 

图片

 公司地址:山西转型综改示范区唐槐园区唐明路42号联系人:王经理 15834180339图片


14



 山西讯创信息技术有限责任公司  




图片

       山西讯创信息技术有限责任公司  成立于2018年8月,主营业务为人工智能数据服务,是一家语音、图像数据资源和相关科研辅助  数据标注服务提供商,母我公司拥有的专业数据标注团队,致力于是供高质量、高效率的数据标注  服务,为全国人工智能公司提供优质的数据服务。

图片

 公司地址:山西转型综改示范区唐槐园区坤泽国际大厦A座联系人:陈女士  15525401681图片


15  


 

山西三友和智慧信息技术股份有限公司

 

 


图片

       三友和公司始创于1998年,是山西最早从事软件开发、大数据中心的研发及构建、智慧档案产业生态链的创新型企业,是致力于大数据平台的运营、数字档案、信息化系统研发与销售、专业设备的销售等业务为一体的双软认证企业、高新技术企业。于2016年成功在全国中小企业股份转让系统挂牌(股票简称:三友和,股票代码:NEEQ:839220)。


图片

公司地址:山西转型综改示范区学府园区科技街15号联系人:郭女士 18835809279


16  



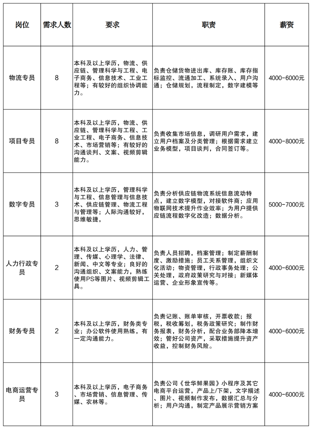
太原世华物流科技有限公司  

 



图片

       太原世华物流科技有限公司成立于2007年,是国家4A级物流企业,是一家以智慧物流引领的供应链一体化物流服务商,致力于供应链物流系统整体规划、供应链流程优化、数字建模、多功能物流集成领域的研究,提供高效节俭的企业物流大包服务,让企业经营更简单。

图片

公司地址:山西转型综改示范区唐槐园区智创城1号4号楼B区5层联系人:朱经理 13133000410


17



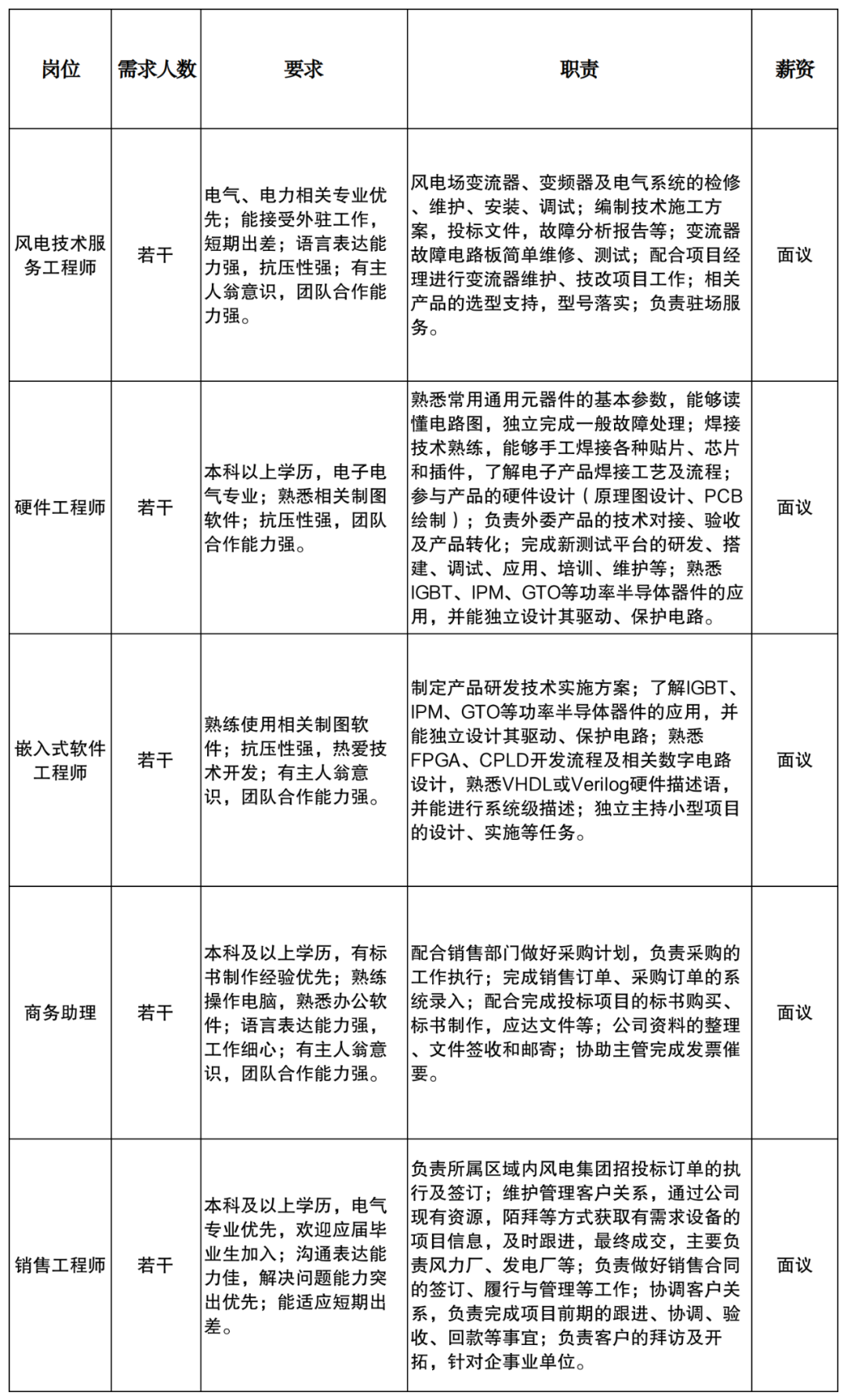
 山西恒信风光新能源技术有限公司




图片          

       山西恒信风光新能源技术有限公司成立于2016年,是一家专业从事风电变流器技术研究开发和市场推广应用的高新技术企业,公司是以技术为主,销售为辅的技术导向型企业。经营范围涉及风力发电机组运维、机组技改服务、检修服务、运输服务、风机备品备件维修及销售等。公司始终秉承“一站式服务”战略,以客户为中心,以提高客户满意度、高效为客户提供解决方案为目标,全心全意为客户提供最优质的服务。


图片

 

公司地址:山西转型综改示范区唐槐园区化章街9号

联系人: 宋女士 15364613327图片


18  



山西铭扬影视传媒有限公司  




图片

       山西铭扬影视传媒有限公司是一家以影视宣传、达人孵化为主业的传媒公司。公司采取多种经纪合作模式,将制作、宣传、商务专业分口,根据客户特质及市场需求,整合顶尖内容创作及运营人才,为影视、短视频达人、电商主播和企业机构提供内容创作、运营、包装等全方位服务。致力于为当下新新人类和市场打造新、鲜、活的热点内容。

图片

 公司地址:山西转型综改示范区学府园区长治路灵芝谷大厦9层联系人:孟培兰 15247146545


19  



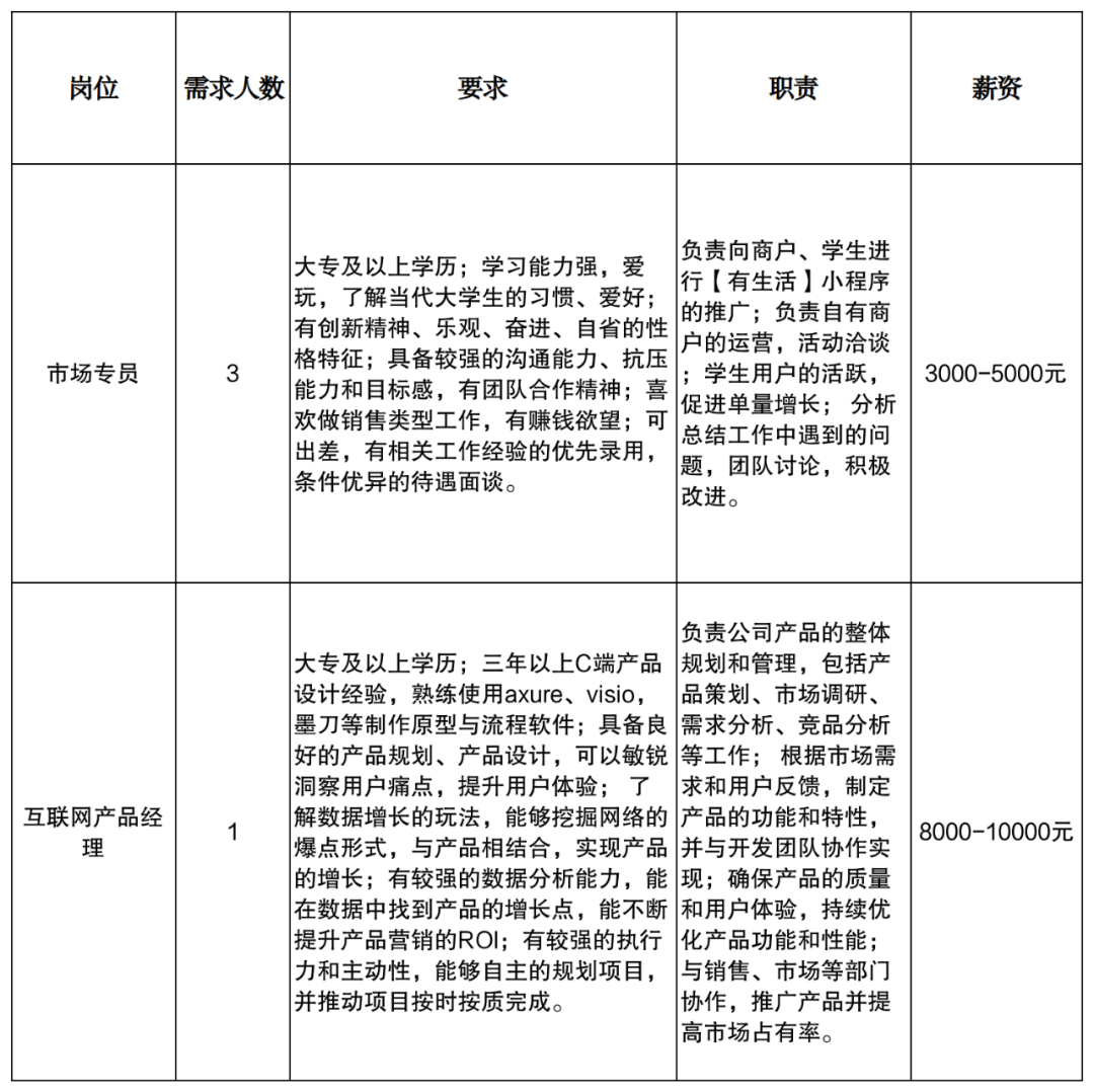
山西浩宜通科技有限公司  

 



图片

       山西浩宜通科技有限公司成立于2018年底,以建立全域校园生活网为目标,“有生活”将为学生提供多元化服务,打造智慧校园全链条生活服务平台。逐步建立校园外卖、考研升学、就业招聘、创业孵化、电商平台等多模块产品矩阵,深入大学生的吃喝玩乐、考研升学、求职就业等各个方面。 

图片

公司地址:山西转型综改示范区唐槐园区安泰信科技产业园D5号楼联系人:张梅芳 18935125972


20  



山西万年青建设工程有限公司  

 



图片

       山西万年青建设工程有限公司坐落于历史文化名城一-“龙城”太原,是一个新兴的现代化建筑施  工企业,注册资金4000万元,现有职工120人。2020年获得企业信用等级AAA证书、企业资信等级  AAA证书、纳税信用等级B级证书。

图片

公司地址:太原市小店区长治路长治路世贸中心大厦联系人:芦旭莉 18568239103


21  



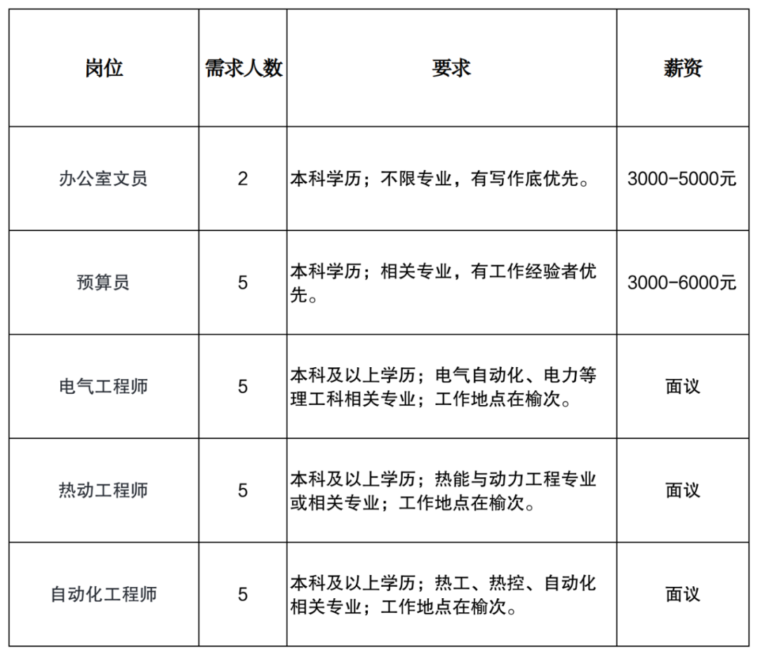
山西兴创通科技有限公司  

 



图片

       山西兴创通科技有限公司成立于2015年,注册资金1300万元,公司总部位于山西省综改区,拥有专业团队80余人,专业技术人员占比85%,电气精密设备仪器储备全省行业领先。2023年我司成功拓展省外领域业务,在陕西省西安市设立分支机构。

图片

公司地址:山西转型综改示范区唐槐园区安泰信科技产业园C1102联系人:段女士 13994283344(前两个岗位)高先生 18935118345(后三个岗位)


22  



山西京邦达供应链科技有限公司  

 



图片

       京东(JD.com)是中国最大的自营式电商企业,2015年第一季度在中国自营式B2C电商市场的占有率为56.3%。2014年5月,京东在美国纳斯达克证券交易所正式挂牌上市,是中国第一个成功赴美上市的大型综合型电商平台,与腾讯、百度等中国互联网巨头共同跻身全球前十大互联网公司排行榜,京东华北区成立于2010年,是京东商城最早的分公司,主要负责华北地区的仓储、终端、大件运营和逆向业务,覆盖北京、天津、河北、山东、山西、内蒙古等四省两市。

图片

公司地址:山西转型综改示范区唐槐园区龙盛街京东物流园区联系人:李昱 18435110031


23



山西赛欧国际体育交流投资集团有限公司  




图片

       山西赛欧国际体育交流投资集团有限公司成立于2012年,注册资本金5000万元,是一家多元化现代服务型集团公司,涉及投资建设、体育文化、传媒酒店、物业保安、生物科技、农业托管、贸易等多个领域和业态。旗下拥有山西赛欧物业管理有限公司、山西赛欧体育文化传媒有限公司、山西转型综改示范区体育文化有限公司、山西赛欧建筑工程有限公司、大同市赛欧企业管理有限责任公司等多家成员企业,集团员工超千人。

图片

 公司地址:山西转型综改示范区唐槐园区龙盛街孵化基地3号楼联系人:阎女士 18734857162